Ниже представлены ученические решения экзаменационных заданий. Оцените каждое из них в соответствии с критериями проверки заданий ЕГЭ. После нажатия кнопки «Проверить» вы узнаете правильный балл за каждое из решений. В конце будут подведены итоги.
Задание 311245
Задание 342559
Задание 342565
Задание № 311245
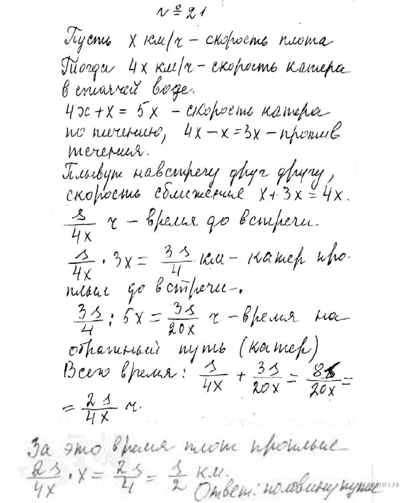
Из пункта А в пункт В, расположенный ниже по течению реки, отправился плот. Одновременно навстречу ему из пункта В вышел катер. Встретив плот, катер сразу повернул и поплыл назад. Какую часть пути от А до В пройдет плот к моменту возвращения катера в пункт В, если скорость катера в стоячей воде вчетверо больше скорости течения реки?
Решение
Пусть скорость течения реки (и плота) x км/ч. Тогда скорость катера против течения равна км/ч, а по течению
км/ч. Следовательно, скорость катера против течения в 3 раза больше скорости плота, а по течению — в 5 раз больше скорости плота. Если плот до встречи проплыл S км, то катер — в 3 раза больше, т. е.
км. После встречи катер пройдет
км, а плот — в 5 раз меньше, т. е.
км. Всего плот пройдет
Отношение пройденного плотом пути ко всему пути равно
Приведем другое решение. Пусть скорость течения реки (и плота) x км/ч. Тогда скорость катера против течения равна км/ч, а по течению
км/ч. Скорость сближения катера и плота равна
км/ч. Встреча произошла через
ч. За это время плот проплыл расстояние, равное
а катер —
Обратный путь катер пройдет за ч. Плот за это время проплывет расстояние, равное
а всего он проплывет
Ответ: плот пройдет всего пути.
| Критерии оценивания выполнения задания | Баллы |
|---|---|
| Правильно составлено уравнение, получен верный ответ | 2 |
| Правильно составлено уравнение, но при его решении допущена вычислительная ошибка, с её учётом решение доведено до ответа | 1 |
| Другие случаи, не соответствующие указанным критериям | 0 |
| Максимальный балл | 2 |
Пример 1.
Оцените это решение в баллах:
Пример 2.
Оцените это решение в баллах:
Задание № 342559
Игорь и Паша могут покрасить забор за 14 часов, Паша и Володя — за 15 часов, а Володя и Игорь за 30 часов. За какое время покрасят забор мальчики, работая втроем. Ответ дайте в минутах.
Решение
Ответ: 700 минут.
Пример 1.
Оцените это решение в баллах:
Пример 2.
Оцените это решение в баллах:
Пример 3.
Оцените это решение в баллах:
Пример 4.
Оцените это решение в баллах:
Задание № 342565
Игорь и Паша могут покрасить забор за 20 часов, Паша и Володя — за 21 час, а Володя и Игорь за 28 часов. За какое время покрасят забор мальчики, работая втроем. Ответ дайте в минутах.
Решение
Ответ: 900 минут.
Пример 1.
Оцените это решение в баллах:
Наверх
Вернуться на основную страницу «Школы экспертов»

